德彩网

工业4.0时代油液监测技术在设备健康管理中的应用趋势
发布时间:2016/5/31

工业4.0时代油液监测技术在设备健康管理中的应用趋势

油液监测是将按规定方法采集到的设备润滑油样品,利用光、电、磁学等手段分析其油品性能获得设备润滑和磨粒状态信息,评价设备工况和预测故障的技术。

设备监测流程:1、设备;2、抽油样;3、油品检测;4、设备正常吗?;5、有故障!维修

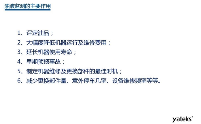
油液监测主要作用:1、评定油品;2、延长机器使用寿命;3、大幅降低机器运行及维修费用;4、 减少更换部件量、意外停车几率、设备维修频率等等

由于常规理化分析、光谱分析、铁谱分析、红外光谱分析及颗粒计数各有其优劣,实践表明五种技术结合应用,互为补充能使设备诊断率得到大幅提高。

工业4.0是以智能制造为主导的第四次工业革命或革命性的生产方法,是德国政府提出的一个高科技战略计划。

工业4.0时代下产品特点:产品集成有动态数字存储器、感知和通信能力,产品在整个完整的供应链和生命周期中一直带有自身信息。

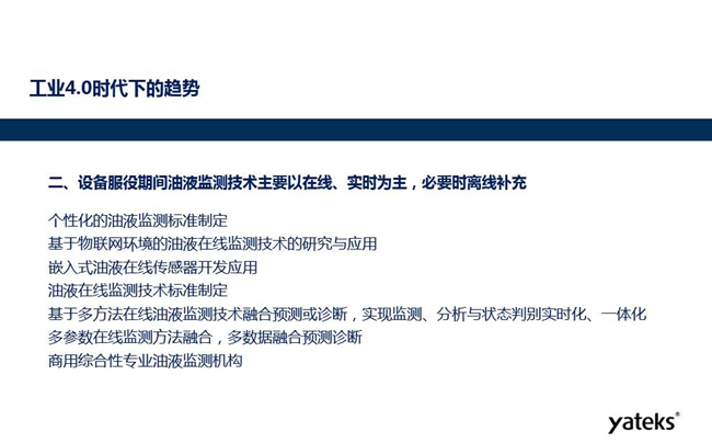
工业4.0时代下设备健康管理将区别以往任何一个时代,它奖突出设备全寿命管理、全过程管理、全参数管理;油液监测技术将朝着以在线为主、离线补充趋势发展

设备服役期间个性化的油液监测标准将制定、基于物联网环境的油液在线监测 技术得到研究和应用、嵌入式油液在线监测传感器得到开发应用。

工业4.0时代下油液监测设备趋势:多功能集成油液监测仪器、便携式和微型化油液分析仪器、智能化和自动化油液分析仪器和可视化智能诊断系统

工业4.0时代油液监测技术在设备健康管理中的地位和作用将更加凸显,其最终作用发挥和地位提升与油液监测理论研究方、设备制造方、设备使用方及设备受益方等四方密切相关


      本文系《工业4.0时代油液监测技术在设备健康管理中的应用趋势》系列篇章之三,与本文相关的另两篇篇章有《工业4.0时代油液监测技术在设备健康管理中的应用趋势-油是油篇》、《工业4.0时代油液监测技术在设备健康管理中的应用趋势-油是零件篇》,本文首发亚泰光电官网,由德彩网编辑整理,亚泰光电,国内知名工业内窥镜油品分析仪研发、生产厂家,致力于为客户提供针对性、专业化、系统性的设备诊断和状态监测产品解决方案,欢迎您的咨询与洽谈。0755-86656390)

联系我们
电话:13316911816 (微信同号)  
      19065037505 (微信同号)
地址:深圳龙岗区黄阁北路天安数码新城3栋B座11层   E-mail:
liw@szyatai.com.cn

Copyright © 2019 德彩网,Inc.All rights reserved.
彩运网888 - 首页 富彩vip登录|首页 新币彩票|登录 1336cc盈彩网 - 首页 9759彩集团 - 首页 U9彩票799cc-u9彩票799绿色-绿色U9彩票旧版-u9彩票799手机版 2468彩票网 98彩票 - 首页